ui/ux Design
Purebread
Purebread is a family-owned bakery known for its generous selection of sweet and savoury baked goods. Founded in Whistler, BC, it offers everything from decadent brownies and pastries to hearty breads, all made with quality ingredients and a touch of home-style charm.
Team
Patricia, Kezia, Angelica
Date
June 2024
Timeline
5.5 weeks
Our team collaborated with Jennifer, Chief of Marketing at Purebread, to explore opportunities for improving the bakery’s digital presence. In our initial meeting, she highlighted two key goals: increasing awareness of Purebread’s online ordering option and evaluating the effectiveness of their current website.
While Purebread’s in-store experience is known for its warmth and abundant selection, their online platform falls short of conveying the same charm. This project focused on identifying gaps in the current user journey and proposing design solutions to better reflect the brand’s personality, while making the online ordering process more engaging and intuitive.
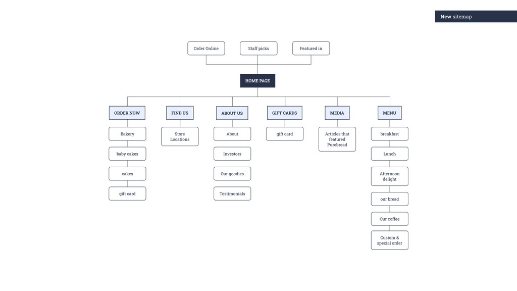
Simplifying navigation and establishing a clear content hierarchy is a fundamental step in addressing user confusion and aiding user support and new customer onboarding. By logically categorizing products and services, you make it easier for users to find what they need, reducing the need for customer support and helping new customers understand your offerings.
Promoted Online Ordering on Homepage
Moved the “Order Now” button higher on the landing page for better visibility. Added personalized recommendations and a “Featured In” section to increase trust, based on usability testing and survey feedback.Improved “Find Us” Page
Added a large interactive map and search bar to help users easily locate nearby Purebread locations—solving recognition vs. recall issues identified in testing.Consistent Design System
Addressed major inconsistencies across pages to create a cohesive and intuitive user experience.Simplified User Interactions
Enhanced key interface elements (e.g. search bar, gift card editing) to reduce friction and prevent drop-offs during the purchase flow.





